-
中礦大青年學子無錫探尋青年創業發展之路
在15-16日赴江蘇常州科研院所和高新技術企業開展“企業創新創優”係列主題參觀學習和座談調研活動的基礎上,作為2013年......
-
用事實描繪故鄉變化,借鏡頭展示礦區風光 —暨礦大學子重返家鄉用相片事實記錄證明礦區麵貌的煥然一新
用事實描繪故鄉變化,借鏡頭展示礦區風光
—暨礦大學子重返家鄉用相片事實記錄證明礦區麵貌的煥然一新
為統...... -
峰峰集團大淑村礦黨委加強應急救援宣傳
峰峰集團大淑村礦黨委加強應急救援宣傳
∵為了保證持續安全生產,健康穩定發展,確保突發生產安全事故應急救援工...... -
大淑村礦三個打造擦亮“明珠礦井”稱謂
大淑村礦三個打造擦亮“明珠礦井”稱謂
本報訊(通訊員孟廣彥∵王少華)進入下半年以來,大淑村礦全力實現“打造冀中能...... -
大淑村礦“清倉見底”排查隱患保穩定
大淑村礦“清倉見底”排查隱患保穩定
本報訊:大淑村礦黨委以“事要解決”為核心,“清倉見底”排查消除各類信訪問題和...... -
峰峰集團大淑村礦給電機車開通“手機”專線
峰峰集團大淑村礦給電機車開通“手機”專線
近日,峰峰集團大淑村礦給電機車配備“手機”,就是把原先的固定電話...... -
張家口沽源“嫁女邀千人赴宴”鎮書記被免職
張家口沽源“嫁女邀千人赴宴”鎮書記被免職
本網訊(特約記者楊景瑞)來自中新網張家口的消息說,18日,河北省沽源...... -
暑期實踐活動高平小分隊開展“千裏之行始於足下”體驗生活,實踐真知主題實踐活動
引導廣大學生進行創新創業的實踐活動,進一步提升學生的創新意識和創業能力;結合專業特點開展就業創業見習實踐活動,深入基層或......
-
暑期實踐高平小分隊來到科行集團前和煤礦開展安全教育動員大會
7月20日,礦大成教院暑期實踐高平小分隊來到科行集團前和煤礦開展安全教育動員大會,首先礦領導對我進行了熱烈的歡迎儀...... -
關於“心係十八大 共築礦工中國夢”暑期實踐活動
7月20日,中國礦業大學暑期實踐高平小分隊到達科行集團前和煤礦開展礦工住宿調查活動。
早上,高平小分隊成員來到...... -
暑期實踐高平小分隊開展“關注企業餐飲服務,心係礦工食品安全
食品安全是關係著人民群眾的身體健康和生命安全、經濟健康發展、國家安定和社會發展與穩定的重大問題。近年來多個食品安全事件發......
-
冀中能源峰峰集團大淑村礦“三強化”管理確保安全生產
冀中能源峰峰集團大淑村礦“三強化”管理確保安全生產
今年以來,冀中能源峰峰集團大淑村礦不斷強化安全體係、現...... -
冀中能源峰峰集團大淑村礦嚴查“三違”保安全
冀中能源峰峰集團大淑村礦嚴查“三違”保安全
近日,冀中能源峰峰集團大淑村礦多措並舉加大對“三違”和安全隱患人的盯...... -
冀中能源峰峰集團大淑村礦積極做好防暑降溫工作
冀中能源峰峰集團大淑村礦積極做好防暑降溫工作
為給職工提供良好的工作環境,讓他們在炎熱的夏日裏健康、快樂工...... -
“創先爭優到基層,深入社區促和諧”
2013年7月19日,中國礦業大學暑期實踐團高平隊懷期待與熱情奔赴礦區社區服務中心進行實踐活動。 為了這次“創先爭優到......
-
科技推動進步,煤礦後勤顯威力
2013年7月18日下午,天氣還是異常的炎熱,既上午參觀過冀中能源邯礦集團雲駕嶺煤礦陸地生產單位後,下午中國礦大成...... -
冀中能源峰峰集團大淑村礦“對應”培訓實現員工技能大提
冀中能源峰峰集團大淑村礦“對應”培訓實現員工技能大提升
本報訊(通訊員 孟廣彥) 今年以來,大淑村礦在職工培訓中實施了...... -
大淑村礦運輸區周周進行實物培訓
本報訊(通訊員 任誌超)冀中能源峰峰集團大淑村礦運輸區改變照本宣科進行職工培訓的模式,今年以來,月月堅持實物培訓,...... -
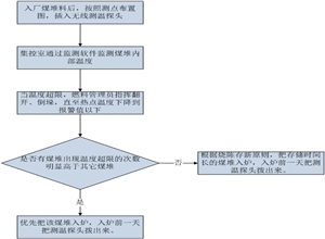
峰峰集團大淑村礦建立高端水害預警信息管理係統
峰峰集團大淑村礦建立高端水害預警信息管理係統
7月15日,冀中能源峰峰集團大淑村礦對地麵“大觀1、大觀2、大觀3...... -
天業集團天辰電廠檢修部召開安全生產會議
通訊員 ∵陳慧敏報道:7月19日,天辰電廠檢修部汽機檢修班召開了安全生產會議。此次會議有班長王文龍主持,汽機檢修班全體人......
-
煤化工甲醇廠空分車間“五項活動”讓班組活起來,動起來
煤化工甲醇廠空分車間“五項活動”讓班組活起來,動起來
(通訊員:張玉娟)煤化工甲醇廠空分車間創新班組建設機製,改變...... -
國有化山西煤礦生不逢時 迎頭碰到市場寒冬
國有化晉煤生不逢時∵山西煤老板禍兮?福兮!
本報記者∵趙普∵朔州、長治、北京報道
“禍兮福之所倚,福兮禍...... -
陝煤建司雙龍煤業35KV變電所擴建項目開工
本報訊∵ 7月17日,本著勤儉、樸素的原則,陝煤建司雙龍煤業擴建35kv變電所開工儀式在該礦工業區北側舉行。
...... -
任樓礦召開6S、準軍事化管理現場會
7月16日上午,一場夏雨讓礦山變得更加綠意蔥蘢。雖然下著雨,但安徽皖北煤電集團任樓礦6S、準軍事化管理示範單位現場會依然......
-
大淑村礦運輸區飛信短信傳遞親情保平安
大淑村礦運輸區飛信短信傳遞親情保平安
本報訊(通訊員 任誌超)冀中能源峰峰集團大淑村礦運輸區常年每班用飛信、短...... -
冀中能源峰峰集團大淑村礦汛期實行一級備戰
冀中能源峰峰集團大淑村礦汛期實行一級備戰
本報訊(通訊員孟廣彥)大淑村礦高度重視雨季“三防”工作,特別是在汛期期間要求...... -
峰峰集團大淑村礦招聘大學生人才、填補煤礦技術力量
峰峰集團大淑村礦招聘大學生人才、填補煤礦技術力量
7月中旬,冀中能源峰峰集團大淑村礦在人才市場中招聘了...... -
“廉政護航中國夢”實踐團團長參加全國大學生廉潔領袖夏令營
中國礦業大學廉政護航中國夢暑假社會實踐團團長林祥帥與第二批當選了全國大學生廉潔大使的李玉東前往桂林出席2013年第三屆全......
-
邢台隊在邢台煤礦開展的“熱心團隊進礦區”活動圓滿結束
2013.7.17 作者:王曉彤 朱虹
7月17日,中國礦業大學成教學院暑期社會實踐邢台隊在邢台煤礦舉行的...... -
天業集團天辰電廠發電部多措並舉抓好安全生產
∵通訊員 ∵韓林洋報道: ∵為了加強安全生產管理,進一步做好迎峰度夏安全生產各項工作,保證安全生產穩定局麵......
-
安徽淮北煤二項目部開展“炎炎夏日送清涼”活動
夏季高溫不斷、酷暑難當,項目部領導為保障職工身體健康,進一步提高士氣,促進大幹,7月16日中午,將西瓜、綠豆茶等防暑降溫......
-
峰峰集團大淑村礦奏響降本增效最強音
7月11日,筆者在峰峰集團大淑村礦運輸區皮帶工房看到牆上黑板上用白色粉筆寫著這樣幾行字:6月10日至7月5...... -
大淑村礦工會多渠道和員工溝通促和諧
本報訊:(通訊員任誌超)冀中能源峰峰集團大淑村礦工會積極主動地利用多種渠道與員工溝通,解疑釋惑,化解怨氣,消除誤解...... -
大淑村礦一采區注重質量標準化建設
今年以來,大淑村礦一采區實現了安全生產,將質量標準化建設列為各項工作重點,在峰峰集團公司評比中獲得了采煤工作麵質量...... -
峰峰集團大淑村礦營銷部黨支部開展“以師帶徒”活動
峰峰集團大淑村礦營銷部黨支部開展“以師帶徒”活動
峰峰集團大淑村礦營銷部為了使該部團員青年盡快適應工作...... -
唐口煤業:“數字圖書館”豐富職工生活
近日,山東能源淄礦集團唐口煤業公司為進一步豐富職工文化生活,營造和諧奮進的企業文化氛圍,根據職工需求,建立起了企業數字圖......
-
任樓礦聚合力降成本積極應對危機
任樓礦聚合力降成本積極應對危機
麵對當前嚴峻的經濟形勢,皖北煤電恒源股份任樓礦不等不靠,主動作為,以精細化管理、技術經...... -
低壓電網時序鑒別集中選漏保護裝置在田莊煤礦的應用
田莊煤礦井下變電所漏電保護均采用饋電開關自帶的漏電保護裝置,包括分支開關的選擇性漏電保護裝置和總開關的集中漏電保護裝置。......
-
陝西煤炭建設公司雙龍煤業強勢推進崗位作業標準化
本網訊:為了貫徹落實陝西煤業股份責任公司2013年安全生產重點工作,切實搞好雙龍煤業精細化管理工作,進一步激勵職工“上標......
-
冀中能源峰峰集團大淑村礦創新管理打造安全高效礦井
冀中能源峰峰集團大淑村礦創新管理打造安全高效礦井
本報訊:近入下半年,冀中能源峰峰集團大淑村礦結合當前礦井安全...... -
大淑村礦一采區做好雨季三防和“防暑”工作
大淑村礦一采區做好雨季三防和“防暑”工作
7月以來,大淑村礦一采區竭力搞好雨季“三防”和夏季“防暑”工作,以職...... -
大淑村礦綜掘區打好降本增效工作“組合拳”
大淑村礦綜掘區
打好降本增效工作“組合拳”
本報訊(通訊員付路兵)今年以來,大淑村礦綜掘區連續打出強化材料......







